ǰ ÑÔ
±¾Îļþ°´ÕÕ GB/T1.1¡ª2020¡¶±ê×¼»¯¹¤×÷µ¼Ôò µÚ1²¿·Ö£º±ê×¼»¯ÎļþµÄ½á¹¹ºÍÆð²Ý¹æÔò¡·µÄ¹æ¶¨Æð²Ý¡£
Çë×¢Òâ±¾ÎļþµÄijЩÄÚÈÝ¿ÉÄÜÉæ¼°×¨Àû¡£±¾ÎļþµÄ·¢²¼»ú¹¹²»³Ðµ£Ê¶±ðרÀûµÄÔðÈΡ£
±¾ÎļþÓɹú¼ÒÃÜÂë¹ÜÀí¾ÖÌá³ö²¢¹é¿Ú¡£
±¾ÎļþÆð²Ýµ¥Î»£º¹ú¼Òµµ°¸¾Ö¡¢Ç廪´óѧ¡¢±±¾©Êеµ°¸¹Ý¡¢ÖйúÈËÃñ´óѧ¡¢ÎªÕß³£³ÉÍøÂç¿Æ¼¼ÓÐÏÞÔðÈι«Ë¾¡¢ÉîÛÚÊÐÀóÔ°ÆÀ²â¼¼ÊõÓÐÏÞ¹«Ë¾¡£
±¾ÎļþÖ÷ÒªÆð²ÝÈË£º¸¶»ª¡¢Ñ¦ËÄС¢Í¯Ðº£¡¢ÌÕË®Áú¡¢¶ÅСÓ¡¢»ÆÀö»ª¡¢Àî´æ²Å¡¢Àèͦ¡¢Õž²¡¢ÑîÖÐÓª¡¢ÕÔ×ϺÁ¡¢ÀîÍ©¡¢ÌïÀס¢ÁÖÃî¼§¡¢ÎÂÓýÖÒ¡¢ºÂ³¿»Ô¡¢Ñ¦ÕÜÄÝ¡¢Íõ´óÖÚ¡¢ÁÖÏéÕñ¡¢Ìïð©æ¼¡¢ÑîÑÅöΡ¢ÑîÜçÑÅ¡¢Áõ¿¡¡¢¹ùÅô¡¢Öì¿¡Åô¡¢³ÂÏã¡¢ÕÅÀû¡¢ÖìÔÆÁú¡£
Òý ÑÔ
µç×Óµµ°¸Êǹú¼ÒÐÅÏ¢×ÊÔ´µÄÖØÒª×é³É²¿·Ö£¬µç×Óµµ°¸µÄÕæÊµ¡¢ÍêÕû¡¢¿ÉÓÃÓ밲ȫºÜ´ó³Ì¶ÈÉÏÒÀÀµÓÚµç×Óµµ°¸¹ÜÀíϵͳµÄ¹¦ÄÜÍêÕûÐÔ¡¢ÔËÐÐÎȶ¨ÐÔ£¬ÒÔ¼°µµ°¸¹¤×÷ÈËÔ±¶Ô¸ÃϵͳµÄÕýȷʹÓá£
ÎªÍÆ¶¯µç×Óµµ°¸¿ÆÑ§¹ÜÀí£¬¹æ·¶µç×Óµµ°¸¹ÜÀíϵͳ½¨É裬ȷ±£µç×Óµµ°¸ÕæÊµ¡¢ÍêÕû¡¢¿ÉÓÃÓ밲ȫ£¬¸ù¾Ý¹ú¼Òµµ°¸ÐÐÕþ¹æ·¶ÐÔÎļþ¡¶µç×Óµµ°¸¹ÜÀíϵͳ»ù±¾¹¦Äܹ涨¡·£¨µµ°ì·¢¡²2017¡³3ºÅ£©£¬½áºÏÎÒ¹úµç×Óµµ°¸¹ÜÀíÏÖ×´£¬Öƶ¨±¾Îļþ¡£
±¾ÎļþÒÔ¡¶µç×Óµµ°¸¹ÜÀíϵͳ»ù±¾¹¦Äܹ涨¡·Îª»ù´¡£¬½«ÆäÖй涨Ϊ±Ø±¸¹¦ÄܵÄÔÚ±¾ÎļþÖж¨ÒåΪµç×Óµµ°¸¹ÜÀíϵͳµÄ±ØÑ¡¹¦ÄÜ£¬²¢ÒÀ¾Ýµµ°¸ÏÖ´ú»¯¹ÜÀí·¢Õ¹µÄÐèÒª£¬»¹¹æ¶¨Á˵ç×Óµµ°¸¹ÜÀíϵͳµÄÀ©Õ¹¹¦ÄÜ£¬ÒÔ´Ù½øÏµÍ³½¨ÉèˮƽµÄ²»¶ÏÌáÉý¡£
Õý ÎÄ
1 ·¶Î§
±¾Îļþ¹æ¶¨Á˵ç×Óµµ°¸¹ÜÀíϵͳµÄ×ÜÌåÒªÇó£¬ÒÔ¼°µç×Óµµ°¸µÄ½ÓÊÕ¡¢ÕûÀí¡¢±£´æ¡¢ÀûÓᢼø¶¨¡¢Í³¼Æ¡¢É󼯏ú×ÙºÍϵͳ¹ÜÀíµÈ¹Ø¼üÒµÎñ»·½ÚºÍϵͳ¹ÜÀíµÄͨÓÃÐÔ¹¦ÄÜÒªÇ󣬰üÀ¨µç×Óµµ°¸¹ÜÀíϵͳӦ¾ß±¸µÄ±ØÑ¡¹¦ÄܺͿÉÑ¡¹¦ÄÜ£¬µ«²»¶ÔʵÏÖϵͳ¹¦Äܵį½Ì¨ºÍ¾ßÌå¼¼ÊõÓ¦ÓÃ×ö³ö¹æ¶¨¡£
±¾ÎļþÊÊÓÃÓÚ¹ú¼Ò¸÷¼¶¸÷À൵°¸¹Ý½øÐеç×Óµµ°¸¹ÜÀíϵͳµÄÉè¼Æ¡¢¿ª·¢¡¢ÊµÊ©¡¢Ê¹Óúͼì²â¡£¹ú¼Ò»ú¹Ø¡¢ÆóÊÂÒµµ¥Î»¼°ÆäËûÉç»á×éÖ¯µÄµç×Óµµ°¸¹ÜÀíϵͳ½¨Éè¿É²ÎÕÕ±¾ÎļþÖ´ÐС£
2 ¹æ·¶ÐÔÒýÓÃÎļþ
ÏÂÁÐÎļþÖеÄÄÚÈÝͨ¹ýÎÄÖеĹ淶ÐÔÒýÓöø¹¹³É±¾Îļþ±Ø²»¿ÉÉÙµÄÌõ¿î¡£ÆäÖУ¬×¢ÈÕÆÚµÄÒýÓÃÎļþ£¬½ö¸ÃÈÕÆÚ¶ÔÓ¦µÄ°æ±¾ÊÊÓÃÓÚ±¾Îļþ£»²»×¢ÈÕÆÚµÄÒýÓÃÎļþ£¬Æä×îа汾£¨°üÀ¨ËùÓеÄÐ޸ĵ¥£©ÊÊÓÃÓÚ±¾Îļþ¡£
GB/T 29194¡ª2012 µç×ÓÎļþ¹ÜÀíϵͳͨÓù¦ÄÜÒªÇó
GB/T 33190¡ª2016 µç×ÓÎļþ´æ´¢Óë½»»»¸ñʽ °æÊ½Îĵµ
DA/T 46¡ª2009 ÎÄÊéÀàµç×ÓÎļþÔªÊý¾Ý·½°¸
DA/T 54¡ª2014 ÕÕÆ¬Ààµç×Óµµ°¸ÔªÊý¾Ý·½°¸
DA/T 63¡ª2017 ¼Òô¼ÏñÀàµç×Óµµ°¸ÔªÊý¾Ý·½°¸
DA/T 70 2018 ÎÄÊéÀàµç×Óµµ°¸¼ì²âÒ»°ãÒªÇó
3 ÊõÓïºÍ¶¨Òå
ÏÂÁÐÊõÓïºÍ¶¨ÒåÊÊÓÃÓÚ±¾Îļþ¡£
3.1 µç×Óµµ°¸ electronic archive
¾ßÓÐÆ¾Ö¤¡¢²é¿¼ºÍ±£´æ¼ÛÖµ²¢¹éµµ±£´æµÄµç×ÓÎļþ¼°ÆäÏà¹ØÐÅÏ¢µÄ¼¯ºÏ¡£
[À´Ô´£ºDA/T 58¡ª2014£¬2.2£¬ÓÐÐÞ¸Ä]
3.2 µç×Óµµ°¸ÔªÊý¾Ý metadata of electronic archive
ÃèÊöµç×Óµµ°¸ÄÚÈÝÐÅÏ¢¡¢½á¹¹ÐÅÏ¢ºÍ±³¾°ÐÅÏ¢¼°Æä¹ÜÀí¹ý³ÌµÄÊý¾Ý¡£
3.3 ¿ª·Å°æÊ½Îĵµ¸ñʽ open fixed layout document
OFD
¶ÀÁ¢ÓÚÈí¼þ¡¢Ó²¼þ¡¢²Ù×÷ϵͳ¡¢Êä³öÉ豸µÄ°æÊ½Îĵµ¸ñʽ¡£
[À´Ô´£ºGB/T 33190¡ª2016£¬3.2]
3.4 µç×Óµµ°¸Êý×Ö¶ÔÏó digital object of electronic archive
ÒÔ·ûºÏ¹ú¼Ò»òÐÐÒµ±ê×¼µÄ¼ÆËã»úÎļþ¸ñʽ´æ´¢µç×Óµµ°¸µÄÄÚÈÝ¡¢½á¹¹ºÍÏà¹ØÐÅÏ¢µÄÊý×ÖʵÌå¡£
×¢£ºµç×Óµµ°¸Êý×Ö¶ÔÏóͨ³£ÒÔ¿ª·Å°æÊ½Îĵµ¸ñʽ£¨OFD£©¡¢TIFFµÈ¸ñʽ½øÐд洢
3.5 µµ°¸Êý×Ö¸´ÖƼþ digitized copy of archives
¶Ô´«Í³ÔØÌåµµ°¸½øÐÐÊý×Ö»¯¼Ó¹¤ºóÐγɵģ¬Äܹ»³ÊÏÖµµ°¸ÄÚÈÝ¡¢½á¹¹ºÍÐÎʽµÄÊý×ÖʵÌå¡£
×¢1£ºµµ°¸Êý×Ö¸´ÖƼþ¿ÉÒÔÓëµç×Óµµ°¸ÊµÏÖÈںϹÜÀí
×¢2£ºÎª¼ò»¯±¾ÎļþÎı¾ÃèÊö£¬ÏÂÎÄÖÐËùÊöµç×Óµµ°¸Ò»°ã°üÀ¨Á˵µ°¸Êý×Ö¸´ÖƼþ¡£
3.6 µç×Óµµ°¸¹ÜÀíϵͳ electronic archive management system
ʵÏÖ¶Ôµç×Óµµ°¸½øÐнÓÊÕ¡¢¹ÜÀí¡¢±£´æºÍÀûÓõļÆËã»ú¹ÜÀíÐÅϢϵͳ¡£
4 ×ÜÌ幦ÄÜÒªÇó
4.1 ϵͳ½á¹¹¿ª·ÅÐÔ
µç×Óµµ°¸¹ÜÀíϵͳµÄϵͳ½á¹¹Ó¦¾ß±¸¿ª·ÅÐÔ£¬¿ÉʵÏÖÓëÆäËûϵͳµÄ¹¦Äܼ¯³É¡¢Êý¾Ý½»»»Óë¹²Ïí£¬±í 1 ¸ø³ö¾ßÌåÒªÇó¡£

4.2 ¹¦ÄÜÀ©Õ¹ÐÔ
ϵͳ¹¦ÄÜÓ¦¾ß±¸¿ÉÀ©Õ¹ÐÔ£¬Âú×㵱ǰ¼°¿ÉÔ¤¼ûʱ¼äÄÚµÄÒµÎñÐèÇ󣬿ɷ½±ãµØ½øÐй¦ÄÜÀ©Õ¹¡£±í 2 ¸ø³ö¾ßÌåÒªÇó¡£

4.3 ÅäÖÃÁé»îÐÔ
ÅäÖÃÓ¦¾ß±¸Áé»îÐÔ£¬Ö§³Öµç×Óµµ°¸¹ÜÀíµÄÒµÎñģʽ¡¢¹¤×÷Á÷³ÌºÍÊý¾Ý½á¹¹µÈµÄÁé»î¶¨ÒåÓ벿Êð¡£±í 3 ¸ø³ö¾ßÌåÒªÇó¡£

4.4 °²È«¿É¿¿ÐÔ
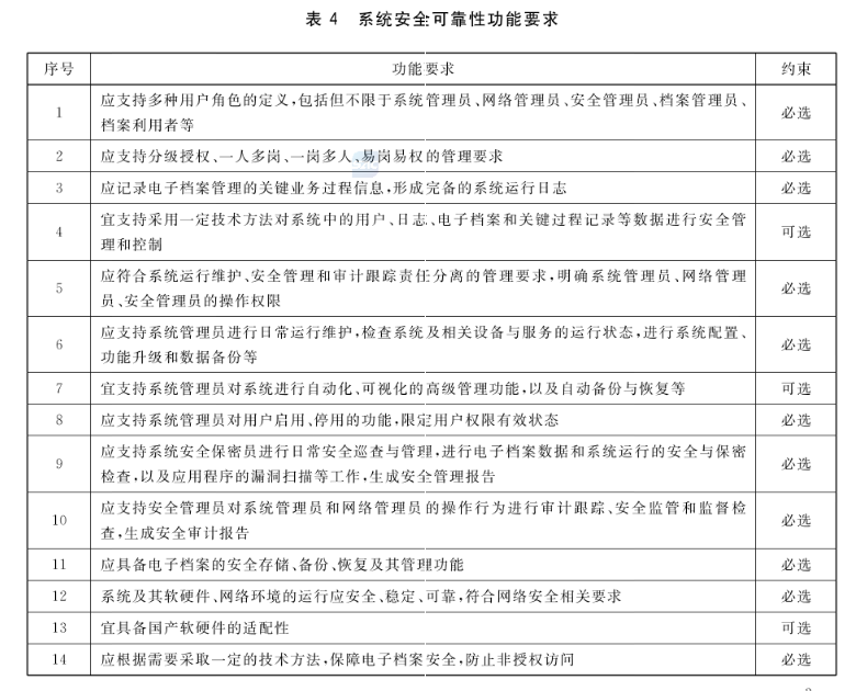
ϵͳÔËÐÐÓ¦°²È«¿É¿¿£¬Ò˸ù¾ÝÐèÒª²Éȡһ¶¨µÄ¼¼Êõ·½·¨£¬·ÀÖ¹·ÇÊÚȨ·ÃÎÊ£¬±£´æµç×Óµµ°¸¹ÜÀí¹Ø¼üÒµÎñ¹ý³Ì¼Ç¼£¬±£Õϵç×Óµµ°¸°²È«¡£±í 4 ¸ø³ö¾ßÌåÒªÇó¡£

4.5 µç×Óµµ°¸·Ö¿â¹ÜÀí
Ó¦¸ù¾Ýµç×Óµµ°¸½ÓÊÕ¡¢¹ÜÀí¡¢±£´æºÍÀûÓõÈÒµÎñ»î¶¯ÒªÇó¼°ÆäËùÒÀÀµµÄ²»Í¬ÍøÂç»·¾³£¬·Ö±ð½¨Á¢µç×Óµµ°¸¿â¡£±í 5 ¸ø³ö¾ßÌåÒªÇó¡£

4.6 ¶àÀàµç×Óµµ°¸¹ÜÀí
ϵͳӦÄܹ»¹ÜÀí·ûºÏ¹ú¼Ò¡¢ÐÐÒµ±ê×¼¹æ¶¨µÄ¶àÖÖÃÅÀà¡¢¶àÖÖ¸ñʽµÄµç×Óµµ°¸¡£±í 6 ¸ø³ö¾ßÌåÒªÇó¡£

4.7 ʵÌåµµ°¸¸¨Öú¹ÜÀí
ϵͳӦ¾ß±¸¶ÔʵÌåµµ°¸½øÐи¨Öú¹ÜÀíµÄ¹¦ÄÜ¡£±í 7 ¸ø³ö¾ßÌåÒªÇó¡£

5. µç×Óµµ°¸½ÓÊÕ
5.1 °²È«¿É¿¿ÐÔ
ϵͳӦ¾ß±¸µç×Óµµ°¸½ÓÊÕ¹¦ÄÜ£¬Ö§³ÖÔÚÏߺÍÀëÏßµÄÅúÁ¿½ÓÊÕÓë´¦Àí£¬²¢±£´æ¹ý³ÌÐÅÏ¢¡£±í 8 ¸ø³ö¾ßÌåÒªÇó¡£

5.2 µµ°¸½ÓÊÕ¼ì²é
ϵͳӦ¾ß±¸¶ÔÄâ½ÓÊÕµç×Óµµ°¸µÄÊýÁ¿¡¢ÖÊÁ¿ºÍ¹æ·¶ÐԵȽøÐмì²éµÄ¹¦ÄÜ£¬¶Ô²»ºÏ¸ñµÄ½øÐбê×¢¡£±í 9 ¸ø³ö¾ßÌåÒªÇó¡£

5.3 µç×Óµµ°¸µÇ¼Ç
ϵͳÔËÐÐÓ¦¾ß±¸¶Ô¼ì²éºÏ¸ñµÄµç×Óµµ°¸½øÐеǼǵŦÄÜ£¬Ö§³Öµç×Óµµ°¸ÊýÁ¿µÄÇåµã¡¢ÄÚÈݺÍÔªÊý¾ÝÓÐЧÐÔµÄÑéÖ¤£¬¸³Óèµç×Óµµ°¸Î¨Ò»±êʶ¡£±í 10 ¸ø³ö¾ßÌåÒªÇó¡£

5.4 µµ°¸Õ÷¼¯¹ÜÀí
ϵͳӦ¾ß±¸¶ÔÕ÷¼¯µµ°¸½øÐйÜÀíµÄ¹¦ÄÜ¡£±í 11 ¸ø³ö¾ßÌåÒªÇó¡£

6 µç×Óµµ°¸¹ÜÀí
6.1 µç×Óµµ°¸×éÖ¯
ϵͳӦ¾ß±¸µç×Óµµ°¸µÄ¾ÛºÏ¡¢·ÖÀàÓëÅÅÐòµÈ¹¦ÄÜ£¬Ö§³Ö·ÖÀàÓëÅÅÐòµÄµ÷Õû¡£±í 12 ¸ø³ö¾ßÌåÒªÇó¡£

6.2 µç×Óµµ°¸±àÄ¿
ϵͳӦ¾ß±¸µç×Óµµ°¸µÄÖøÂ¼¡¢±êÒýµÈ¹¦ÄÜ£¬Ðγɵç×Óµµ°¸Ä¿Â¼£¬²¢Óëµç×Óµµ°¸Ïà¹ØÁª¡£±í 13 ¸ø³ö¾ßÌåÒªÇó¡£

6.3 µç×Óµµ°¸¸ñʽת»»
ϵͳӦ¾ß±¸½«µç×Óµµ°¸×ª»»Îª·ûºÏ¹ú¼Ò³¤ÆÚ±£´æºÍÀûÓÃÒªÇó¸ñʽµÄ¹¦ÄÜ¡£±í 14 ¸ø³ö¾ßÌåÒªÇó¡£

6.4 µç×Óµµ°¸¹ØÁª
ϵͳӦ¾ß±¸Î¬»¤µç×Óµµ°¸¸÷×é³É²¿·Ö¼°Ïà¹ØÊý¾ÝÖ®¼ä¡¢µç×Óµµ°¸Óëµç×Óµµ°¸Ö®¼äµÄ¹ØÁª¹¦ÄÜ¡£±í 15 ¸ø³ö¾ßÌåÒªÇó¡£

6.5 µç×Óµµ°¸Èë¿â
ϵͳӦ¾ß±¸µç×Óµµ°¸Èë¿â¹¦ÄÜ£¬²¢±£´æÈë¿â´¦Àí¹ý³Ì¼Ç¼¡£±í 16 ¸ø³ö¾ßÌåÒªÇó¡£

7 µç×Óµµ°¸±£´æ
7.1 ±¸·ÝÓë»Ö¸´
ϵͳӦ¾ß±¸¶Ôµç×Óµµ°¸¼°ÆäĿ¼Êý¾Ý½øÐб¸·ÝÓë»Ö¸´¹¦ÄÜ£¬ÉèÖñ¸·ÝÓë»Ö¸´²ßÂÔ£¬ÖÆ×÷±¸·ÝÊý¾Ý£¬¶Ô±¸·ÝÊý¾ÝºÍ½éÖʽøÐеǼǡ¢¼ì²âÓë¹ÜÀí£¬Ê¹Óñ¸·ÝÊý¾Ý½øÐлָ´´¦Àí£¬¼Ç¼±¸·Ý»Ö¸´¹ý³ÌÐÅÏ¢¡£±í 17 ¸ø³ö¾ßÌåÒªÇó¡£

7.2 µç×Óµµ°¸¼à¿Ø
ϵͳӦ¾ß±¸¶Ôµç×Óµµ°¸´æ´¢×´¿öµÄ¼à¿ØÓ뾯¸æ¹¦ÄÜ£¬¶Ô´æ´¢½éÖʲ»Îȶ¨¡¢´æ´¢¿Õ¼ä²»×ã¡¢µç×Óµµ°¸·ÇÊÚȨ·ÃÎʺÍϵͳÏìÓ¦³¬Ê±µÈÇé¿ö·¢³ö¾¯¸æ£¬¸ú×ٺͼǼ¾¯¸æÊÂÏî´¦Àí¹ý³Ì¡£±í 18 ¸ø³ö¾ßÌåÒªÇó¡£

7.3 ÒµÎñ¹ý³Ìͳ¼Æ
ϵͳӦ¾ß±¸¶ÔÒ»¶¨Ê±¼äÆÚÏÞÄڵĵç×Óµµ°¸µÄ½ÓÊÕ¡¢ÕûÀí¡¢±£´æ¡¢¼ø¶¨¡¢ÀûÓõȹؼüÒµÎñ¹ý³Ì¹¤×÷Çé¿ö½øÐÐͳ¼ÆµÄ¹¦ÄÜ¡£±í 19 ¸ø³ö¾ßÌåÒªÇó¡£

7.4 µç×Óµµ°¸±£´æ¼ì²é
ϵͳӦ¾ß±¸ÔÚµç×Óµµ°¸³¤ÆÚ±£´æ¹ý³ÌÖжԵç×Óµµ°¸µÄÕæÊµÐÔ¡¢ÍêÕûÐÔ¡¢¿ÉÓÃÐԺͰ²È«ÐԵȽøÐпâÄÚÖÊÁ¿Ñ²¼ìµÄ¹¦ÄÜ¡£±í 20 ¸ø³ö¾ßÌåÒªÇó¡£

7.5 µç×Óµµ°¸±£»¤
ϵͳӦ¾ß±¸µç×Óµµ°¸±£»¤¹¦ÄÜ£¬±£Õϵç×Óµµ°¸²»±»·ÇÊÚȨ·ÃÎÊ¡¢Ð޸Ļòɾ³ý£¬ÍêÕû׼ȷ¼Ç¼³¤ÆÚ±£´æ¹ý³ÌÖÐÏà¹Ø±ä¶¯ÐÅÏ¢¡£±í 21 ¸ø³ö¾ßÌåÒªÇó¡£

8 µç×Óµµ°¸ÀûÓÃ
8.1 ¼ìË÷ÀûÓÃÐÔ
ϵͳӦ¾ß±¸¶Ôµç×Óµµ°¸½øÐжàÌõ¼þµÄÄ£ºý¼ìË÷¡¢×¼È·¼ìË÷¡¢È«ÎļìË÷ºÍµÝ½ø¼ìË÷µÈ¹¦ÄÜ£¬Ö§³Ö¿çÈ«×Ú¡¢¿çÃÅÀà¼ìË÷£¬¼ìË÷½á¹ûÄܹ»½øÐоֲ¿ä¯ÀÀºÍÑ¡ÔñÐÔÊä³ö¡£±í 22 ¸ø³ö¾ßÌåÒªÇó¡£

8.2 µç×Ó½èÔÄ
ϵͳӦ¾ß±¸µç×Óµµ°¸ÔÚÏß½èÔÄ·þÎñ¹¦ÄÜ£¬Ö§³ÖÔÚÏßÉêÇë¡¢ÔÚÏßÉóÅú¡¢ÔÚÏßÔÄÀÀ¡¢ÊÚȨÏÂÔØÓë´òÓ¡µÈ´¦Àí£¬²¢¼Ç¼Óû§Ê¹Óõç×Óµµ°¸µÄÒâ¼ûºÍЧ¹ûµÈÐÅÏ¢¡£±í 23 ¸ø³ö¾ßÌåÒªÇó¡£

8.3 µµ°¸±àÑÐ
ϵͳӦ¾ß±¸¸¨Öúµµ°¸±àÑй¦ÄÜ£¬°üÀ¨µ«²»ÏÞÓÚÑ¡Ìâ¡¢µµ°¸²éÕÒ¡¢µµ°¸É¸Ñ¡¡¢ÎÄÏ×¼Ó¹¤¡¢¸¨Öú׫д¡¢ÉóºËÓëУ¶Ô£¬ÒÔ¼°±àÑгɹû·¢²¼Óë¹ÜÀí¡£±í 24 ¸ø³ö¾ßÌåÒªÇó¡£

8.4 ÀûÓõǼÇ
ϵͳӦ¾ß±¸µç×Óµµ°¸ÀûÓõǼǹ¦ÄÜ£¬±£´æÀûÓÃÕßÐÅÏ¢£¬²¢²ÉÈ¡¼¼ÊõÊÖ¶ÎÈ·±£ÀûÓùý³ÌÖеç×Óµµ°¸²»±»·Ç·¨´Û¸Ä¡£±í 25 ¸ø³ö¾ßÌåÒªÇó¡£

9 µç×Óµµ°¸´¦ÖÃ
9.1 ¼ø¶¨Óë´¦Öù¦ÄÜÅäÖÃ
ϵͳӦ¾ß±¸°´ÕÕµç×Óµµ°¸µÄ´¦ÖùæÔò£¬½¨Á¢ºÍÅäÖüø¶¨Óë´¦ÖÃÌõ¼þ¡¢²ßÂÔºÍÁ÷³Ì£¬Ö§³Ö¼ÛÖµ¼ø¶¨¡¢¿ª·Å¼ø¶¨µÈ×Ô¶¯ÌáÐѹ¦ÄÜ¡£±í 26 ¸ø³ö¾ßÌåÒªÇó¡£

9.2 ¼ø¶¨Óë´¦ÖòÙ×÷
ϵͳӦ¾ß±¸µç×Óµµ°¸µÄ¼ø¶¨Óë´¦ÖòÙ×÷¹¦ÄÜ£¬Ö§³Ö¼ÛÖµ¼ø¶¨¡¢¿ª·Å¼ø¶¨ÒµÎñµÄ²Ù×÷¡£±í 27 ¸ø³ö¾ßÌåÒªÇó¡£

9.3 Ïú»Ùµµ°¸¹ÜÀí
ϵͳӦ¾ß±¸¶Ôµç×Óµµ°¸Ïú»Ù¹ÜÀí¹¦ÄÜ£¬Áô´æÒÑÏú»ÙµÄµç×Óµµ°¸µÄĿ¼ÐÅÏ¢ºÍÏú»Ù´¦Àí¼Ç¼¡£±í 28 ¸ø³ö¾ßÌåÒªÇó¡£

10 ͳ¼Æ¹ÜÀí
10.1 ¼ìË÷ÀûÓÃÐÔ
ϵͳӦ¾ß±¸¶Ôµç×Óµµ°¸ÊýÁ¿Óë´æ´¢ÈÝÁ¿µÄͳ¼Æ¹¦ÄÜ£¬¿É°´ÕÕµµ°¸µÄÈ«×Ú¡¢ÃÅÀà¡¢Îļþ¸ñʽ¡¢¿ª·Å¿ÛѺºÍÄê¶ÈµÈ½øÐÐͳ¼Æ¡£±í 29 ¸ø³ö¾ßÌåÒªÇó¡£

10.2 ³£ÓÃͳ¼Æ±¨±í
ϵͳӦÄÚÖó£Óõç×Óµµ°¸¹¤×÷ͳ¼Æ±¨±íÄ£°å£¬²¢Äܹ»°´ÕÕÊäÈëÌõ¼þÉú³Éͳ¼Æ½á¹û¡£±í 30 ¸ø³ö¾ßÌåÒªÇó¡£

10.3 ±¨±íÉú³É¹¤¾ß
ϵͳӦÌṩ±¨±íÖÆ×÷¹¤¾ß£¬Ö§³ÖÓû§×Ô¶¨Òåͳ¼Æ±¨±í¡£±í 31 ¸ø³ö¾ßÌåÒªÇó¡£

11 ϵͳ¹ÜÀí
11.1 µç×Óµµ°¸Êý¾ÝµÄ¶¨ÒåÓëÅäÖÃ
ϵͳӦÌṩµç×Óµµ°¸Êý¾Ý¿â¼°Æä´æ´¢½á¹¹¡¢¹¦ÄÜÄ£¿é¡¢¹¤×÷Á÷³ÌµÈµÄ¶¨ÒåÓëÅäÖù¦ÄÜ¡£±í 32 ¸ø³ö¾ßÌåÒªÇó¡£

11.2 µç×Óµµ°¸·ÖÀàÌåϵµÄ¶¨ÒåÓëά»¤
ϵͳӦ¾ß±¸µç×Óµµ°¸·ÖÀà·½°¸µÄ¶¨ÒåÓëά»¤¹¦ÄÜ£¬Ö§³Öµç×Óµµ°¸ÀàÄ¿½á¹¹µÄ½¨Á¢ÓëÐ޸ġ¢Ëø¶¨Óë½âËø¡¢µ¼ÈëÓëµ¼³öµÈ´¦Àí£»ÏµÍ³Ó¦ÄÚÖó£ÓõÄÎÄÊé¡¢¿Æ¼¼¡¢ÉùÏñµÈµµ°¸ÃÅÀàµÄ·ÖÀà·½°¸£»ÏµÍ³Ó¦Ö§³Ö¶Ô»á¼Æ¡¢ÒµÎñÀàµÈרÃŵµ°¸·ÖÀàÌåϵµÄÉèÖᣱí 33 ¸ø³ö¾ßÌåÒªÇó¡£

11.3 µç×Óµµ°¸ÔªÊý¾ÝµÄ¹ÜÀíÓëά»¤
ϵͳӦ¾ß±¸µç×Óµµ°¸ÔªÊý¾ÝºÍĿ¼Êý¾ÝµÄ¶¨ÒåÓëά»¤¹¦ÄÜ£¬ÄÚÖó£¼û¸÷Ààµç×Óµµ°¸µÄÔªÊý¾Ý·½°¸¡£±í 34 ¸ø³ö¾ßÌåÒªÇó¡£

11.4 ϵͳÓû§¹ÜÀí
ϵͳӦ¾ß±¸¶Ôϵͳ¹ÜÀíÔ±£¬ÍøÂç¹ÜÀíÔ±£¬°²È«¹ÜÀíÔ±¡¢µµ°¸¹ÜÀíÔ±ºÍµµ°¸ÀûÓÃÕßµÈÓû§½øÐйÜÀíµÄ¹¦ÄÜ¡£±í 35 ¸ø³ö¾ßÌåÒªÇó¡£

11.5 ÈÕÖ¾¹ÜÀíÓëÉ󼯏ú×Ù
ϵͳӦ¾ß±¸¶Ôµç×Óµµ°¸Êý¾Ý¿â²Ù×÷ÈÕÖ¾¼°Æä·ÖÀà¹ÜÀí¹¦ÄÜ£¬¼Ç¼Óû§·ÃÎÊ¡¢´æÈ¡ºÍʹÓõç×Óµµ°¸µÄÐÐΪºÍÐÅÏ¢¡£ÏµÍ³Ó¦¾ß±¸¶Ôµç×Óµµ°¸¹Ø¼üÒµÎñ¹ý³Ì¡¢µµ°¸¹ÜÀí²Ù×÷ÐÐΪºÍϵͳ·ÇÊÚȨ·ÃÎʵÈÊÂÏî½øÐÐÉ󼯡¢¸ú×ٵŦÄÜ¡£±í 36 ¸ø³ö¾ßÌåÒªÇó¡£

²Î ¿¼ ÎÄ Ï×
[1] GB/T 18894-2016 µç×ÓÎļþ¹éµµÓëµç×Óµµ°¸¹ÜÀí¹æ·¶
[2] GB/T 23286.1-2009 ÎÄÏ×¹ÜÀí³¤ÆÚ±£´æµÄµç×ÓÎĵµÎļþ¸ñʽ µÚ1²¿·Ö£ºPDF1.4£¨PDF/A-1£©µÄʹÓÃ
[3] GB/T 26162.1-2010 ÐÅÏ¢ÓëÎÄÏ× Îļþ¹ÜÀí µÚ1²¿·Ö£ºÍ¨Ôò(ISO 15489-1:2001,IDT)
[4] GB/T 26163.1-2010 ÐÅÏ¢ÓëÎÄÏ× Îļþ¹ÜÀí¹ý³Ì ÎļþÔªÊý¾Ý µÚ1²¿·Ö£ºÔÔò(ISO 23081-1:2006,IDT)
[5] GB/T 27703-2011 ÐÅÏ¢ÓëÎÄÏ× Í¼Êé¹ÝºÍµµ°¸¹ÝµÄÎÄÏ×±£´æÒªÇó
[6] GB/T 31021.2-2014 µç×ÓÎļþϵͳ²âÊԹ淶 µÚ2²¿·Ö£º¹éµµ¹ÜÀíϵͳ¹¦ÄÜ·ûºÏÐÔ²âÊÔϸÔò
[7] GB/T 31913-2015 ÎÄÊéÀàµç×ÓÎļþÐγɰìÀíϵͳͨÓù¦ÄÜÒªÇó
[8] GB/T 33476.1-2016 µ³Õþ»ú¹Øµç×Ó¹«Îĸñʽ¹æ·¶ µÚ1²¿·Ö£º¹«ÎĽṹ
[9] GB/T 33476.2-2016 µ³Õþ»ú¹Øµç×Ó¹«Îĸñʽ¹æ·¶µÚ2²¿·Ö£ºÏÔÏÖ
[10] GB/T 33476.3-2016 µ³Õþ»ú¹Øµç×Ó¹«Îĸñʽ¹æ·¶ µÚ3²¿·Ö£ºÊµÊ©Ö¸ÄÏ
[11] GB/T 33477-2016 µ³Õþ»ú¹Øµç×Ó¹«Îıêʶ¹æ·¶
[12] GB/T 33478-2016 µ³Õþ»ú¹Øµç×Ó¹«ÎÄÓ¦Óýӿڹ淶
[13] GB/T 33479-2016 µ³Õþ»ú¹Øµç×Ó¹«ÎĽ»»»½Ó¿Ú¹æ·¶
[14] GB/T 33480-2016 µ³Õþ»ú¹Øµç×Ó¹«ÎÄÔªÊý¾Ý¹æ·¶
[15] GB/T 33481-2016 µ³Õþ»ú¹Øµç×ÓÓ¡ÕÂÓ¦Óù淶
[16] GB/T 33482-2016 µ³Õþ»ú¹Øµç×Ó¹«ÎÄϵͳ½¨Éè¹æ·¶
[17] DA/T 1-2000 µµ°¸¹¤×÷»ù±¾ÊõÓï
[18] DA/T 13-1994 µµºÅ±àÖÆ¹æÔò
[19] DA/T 18-1999 µµ°¸ÖøÂ¼¹æÔò
[20] DA/T 22-2015 ¹éµµÎļþÕûÀí¹æÔò
[21] DA/T 31-2017 Ö½Öʵµ°¸Êý×Ö»¯¹æ·¶
[22] DA/T 47-2009 °æÊ½µç×ÓÎļþ³¤ÆÚ±£´æ¸ñʽÐèÇó
[23] DA/T 48-2009 »ùÓÚXML,µÄµç×ÓÎļþ·â×°¹æ·¶
[24] DA/T 58-2014 µç×Óµµ°¸¹ÜÀí»ù±¾ÊõÓï
[25] DA/T 77-2019 Ö½Öʵµ°¸Êý×Ö¸´ÖƼþ¹âѧ×Ö·ûʶ±ð£¨OCR£©¹¤×÷¹æ·¶
[26] µç×Óµµ°¸¹ÜÀíϵͳ»ù±¾¹¦Äܹ涨£¨µµ°ì·¢[2017]13ºÅ£©
[27] ÐÅÏ¢°²È«µÈ¼¶±£»¤¹ÜÀí°ì·¨£¨¹«Í¨×Ö[2007]43ºÅ£©
ÔÎÄÁ´½Ó£ºhttps://openstd.samr.gov.cn/bzgk/gb/newGbInfo?hcno=4FACC0EF274CE01C8C315515398DF5A6